Code of Student Conduct
2025-2026
For questions, or more information, please contact:
Joseph M. Finney
Director of Student Conduct Programs
114 Curtiss
989-964-2220
jmfinney@svsu.edu
www.svsu.edu/studentconductprograms
Admission to Saginaw Valley State University obligates each student to abide by regulations for acceptable student behavior. All students are expected to conduct themselves as responsible members of the university community and to respect the rights of their fellow citizens. SVSU regulations may apply to student behavior off campus as well as on campus. Violations of the regulations may result in disciplinary action by both the University and civil authorities. Students at Saginaw Valley State University also are responsible for their guests' behavior. Students may be charged through the disciplinary process for the actions of guests who violate provisions of this code.
The mission of the Office of Student Conduct Programs is to enhance student learning, personal development, and a student's role as a responsible citizen in an ethical community that is conducive to and focused on academic and personal success.
Definitions
- The term "University" refers to Saginaw Valley State University.
- The term "student" includes all persons enrolled for courses through or at SVSU, both full-time and part-time, and those who attend educational institutions other than SVSU but who reside in SVSU housing facilities. Persons who are not officially enrolled for a particular semester but whose SVSU record indicates a continuing relationship with the University are considered "students". Persons who have been accepted into SVSU but have not yet enrolled for courses are considered "students".
- The term "University Official" includes any person employed by the University and any person serving the University in an official capacity.
- The term "Hearing Officer" is defined as any University official who is authorized by the Office of Student Conduct Programs to meet with students regarding alleged violations of the Code of Student Conduct, and to serve as part of the Student Conduct process.
- The terms "shall" and "will" are used in the imperative sense. The term "may" is used in the permissive sense.
- The term "Complainant" is defined as any person or group who submits a complaint alleging that a student violated this Code of Student Conduct.
- The term "Respondent" is defined as a student (as previously defined by Saginaw Valley State University) who is alleged to have violated the Code of Student Conduct.
- The term "Support Person" is defined as any individual chosen by the respondent or the complainant to provide support before, during and after the conduct conference process. The support person may not formally represent the respondent or the complainant during the hearing and may not otherwise disrupt the hearing. All presentations and questioning of witnesses shall be conducted solely by the student.
Responsibility to Regularly Check and Respond to University Notices via Email
It is the student's responsibility to regularly check their Saginaw Valley State University email and respond to University notice appropriately. See Student Email Communication Policy.
Reporting Violations of the Code of Student Conduct
Alleged violations of the Code of Student Conduct may be reported by any member of the university community. The report must be made in writing and can be initiated through:
- The Office of Student Conduct Programs, 114 Curtiss, 989-964-2220.
- University Police, South Campus Complex A, 989-964-4141.
- Any member of Residential Life staff.
Section 1. Regulations
Violations of any of the following university regulations may result in dismissal from Saginaw Valley State University or in a lesser sanction deemed appropriate by a university Hearing Officer.
1. Academic Integrity
Academic Rights and Responsibilities
Appropriate conditions and opportunities for learning are important measures of the quality of an educational institution. The university assumes several essential responsibilities in order to achieve academic excellence and to preserve the ideals of academic freedom for students. As members of the academic community students similarly accept certain responsibilities.
Statement of Philosophy
The primary purposes of a University are to produce new knowledge and to share knowledge acquired from others. These purposes can be achieved only when intellectual property rights are recognized by everyone within the University. Thus, academic integrity is essential; University citizens must take responsibility for their own work and give credit when using the work of others.
Student Honor Code
One effective way for an individual to maintain academic integrity is to accept and follow a code of honorable conduct. The Honor Code authored by the Academic and Leadership Development Committee of the Student Association is as follows:
As a student at Saginaw Valley State University:
I am committed to upholding a high standard of academic integrity in all of my work, inside and outside of the classroom. Out of respect for my peers, professors, institution, and self, I will complete all tasks honestly and to the best of my ability.
I am guided by my conscience as I work toward my educational and professional goals, and I expect my fellow students to practice that same moral judgment.
I take pride in my academic accomplishments and therefore will not give or receive unauthorized assistance on any assignment, project, exam, or other university requirement.
I seek to maintain the honor of a Saginaw Valley State University degree, and I will preserve its value throughout my professional career.
Definitions
Academic integrity is undermined whenever one is dishonest in the pursuit of knowledge. Dishonesty takes many forms, including cheating, plagiarism, illicit acquisition or selling of academic material, and other activities for undermining the educational process:
Cheating is defined as using unauthorized materials or receiving unauthorized assistance during an examination or other academic exercise. Some examples of cheating include: copying the work of another student during an examination or other academic exercise (including computer programming), or permitting another student to copy one's work; taking an examination for another student or allowing another student to take one's examination; possessing unauthorized notes, study sheets, examinations, or other materials during an examination or other academic exercise; collaborating with another student during an academic exercise without the instructor's consent; and/or falsifying examination results.
Plagiarism involves intentionally or unintentionally presenting another person's expressions - ideas, opinions, illustrations, data, style - as one's own expression. Examples of plagiarism include: failing to use quotation marks when directly quoting from a source; failing to document distinctive ideas from a source; fabricating or inventing sources; and copying information from computer-based sources, e.g., the Internet.
Unauthorized possession or disposition of academic materials may include: purchasing or selling examinations, papers, reports or other academic work; taking another student's academic work without permission; possessing examinations, papers, reports, or other assignments not released by an instructor; and/or submitting the same paper for multiple classes without advance instructor authorization and approval.
Undermining the educational process occurs whenever one attempts to prevent another's learning or subverts the recognized means by which learning occurs. Some examples include: a student signing in or indicating a student is in attendance when they are not or asking another individual to sign in or impersonate the student in any way.
Procedures for Dealing with Instances of Academic Dishonesty
Faculty may elect to consult with a department chair, academic dean or the Office of Student Conduct Programs to determine a course of action with respect to academic dishonesty. The first step to be taken by a faculty member should be a review of the evidence to ensure there is a sufficient reason(s) to warrant a charge of academic dishonesty. Faculty members are encouraged to employ all available resources (e.g., Turnitin.com, Google searches, etc.) in developing a set of evidence.
Faculty may elect to refer the matter to the Office of Student Conduct Programs for adjudication of academic sanctions. Referrals to the Office of Student Conduct Programs for academic sanctions are independent of an instructor's evaluation of academic performance. The Office of Student Conduct Programs requires evidence of academic dishonesty prior to imposing any academic sanctions. When the violation involves the use of a computer(s) or SVSU's network, faculty members should contact the Office of Student Conduct Programs. The Office of the Associate Provost for Student Affairs and Dean of Students will work with Information Technology Services to gather and provide additional evidence.
Disciplinary Process for Incidents of Academic Dishonesty
When faculty elect to refer the matter of academic sanctions to the Office of Student Conduct Programs, the faculty member will submit a Report Form. The link to the form is as follows: http://www.svsu.edu/studentconductprograms/. Faculty are given the option to file a Formal or Informal Report.
Formal Report means the student will be charged with a violation of academic integrity, will meet with the Office of Student Conduct Programs.
Informal Report means the case is only for the record, no action will be taken by the Office of Student Conduct Programs.
For the Student Grade Grievance Procedure go to http://svsu.edu/academicandstudentaffairs/.
Procedural Guidelines for Formal Resolutions of Violations of the Academic Integrity Policy
- Notification: The student will be notified by the Office of Student Conduct Programs that he/she is accused of violating the Academic Integrity Policy by means of a Notice of Charge. This official notification will contain adequate information enabling the student to prepare a response to the charge(s) including the action(s) in question and name of complainant and witnesses, if known.
- Response: The student will have the opportunity to accept or deny responsibility for the charge(s). Failure to respond to the charge(s) will be considered the same as admission of responsibility. If a student denies the charges, a Hearing Panel of two (2) faculty members and two (2) students from the Academic Integrity Board will review the charge(s) of academic dishonesty and will have the authority to determine a student's accountability for the charge(s) and to impose appropriate sanctions. In case of a tie, the Associate Dean of Students/Student Conduct Programs or designee will cast the deciding vote. If a student admits the charges, a Hearing Panel of one (1) faculty member from the Academic Integrity Board and a Student Conduct officer will review the charge(s) and impose appropriate sanctions.
- Sanctions: The Hearing Panel may impose sanctions upon any student determined to be accountable for violations of the Academic Integrity Policy. Sanctions are cumulative and may be increased based on a past disciplinary record, the severity of the violation, and the impact upon the academic community. There may be circumstances that are cause for exception as determined by the Hearing Panel. The range of sanctions that may be imposed by the Hearing Panel for violations of the Academic Integrity Policy include:
- Mandatory attendance at one or more workshop(s) on academic integrity;
- A letter of apology written to the course instructor;
- Anonymous letter of apology to all other students attending the same class;
- Submit a written paper on academic integrity;
- University probation;
- Withdraw student from the course;
- University suspension;
- University expulsion;
- Other developmental sanctions deemed appropriate and commensurate with the violation.
- A first-time offense will include the minimum sanctions of attendance at a workshop on academic integrity and university probation for up to two semesters.
- Appeal: Written appeals must be submitted within three (3) class days of the written notification of the decision of the Hearing Panel, through the Office of Student Conduct Programs. Appeals will be reviewed jointly by the Provost/Vice President for Academic Affairs and the Associate Provost for Student Affairs/Dean of Students.
The decision of the Provost/Vice President for Academic Affairs and the Associate Provost for Student Affairs/Dean of Students is final. The imposition of regular disciplinary penalties does not preclude an evaluation of academic performance by the instructor.
Records
All cases concerning academic dishonesty must be recorded in the Office of Student Conduct Programs. Additionally, student grade grievance proceedings that occur due to academic dishonesty must be recorded in the Office of Student Conduct Programs. This means that faculty, academic chairs or deans must notify the Office of Student Conduct Programs when a student's grade is changed for reasons of academic dishonesty.
2. Alcohol and/or Other Drugs
Violations of the Policy Concerning the Use of Alcohol and/or Other Drugs will constitute a violation of university regulations under this section.
3. Demonstrations and Assemblies
Students have the right to assemble lawfully and express their concerns in ways that do not interfere with others or with the normal functions of the university. Demonstrations and assemblies on the campus must be held in compliance with the Use of SVSU Property for Expressive Activity Policy. The Office of the Associate Provost for Student Affairs/Dean of Students, or University Police, is authorized by the university to advise an assemblage or demonstration that they are violating the public peace of the campus. Failure to heed such a warning will constitute grounds for terminating the demonstration or assemblies and initiating charges through the Office of Student Conduct Programs.
4. Facilities and Equipment
- General: Certain facilities may have specific usage requirements. Guidelines will be made available to students by those regulating the use of the facility. Violations of these guidelines will constitute a violation of university regulations.
- General Use Of Facilities: No student shall engage in conduct that interferes with public peace or the rights of others with the general use of facilities. Examples of restricted activities may include, but are not limited to, disruption by sound amplification equipment, general horseplay, wheeled devices, or other activities as deemed disruptive by a University Official.
- Keys: Students shall not possess or duplicate university keys or other locking mechanisms without proper authorization.
- Pets: Pets are not allowed in any university building with the exception of service animals, those trained to assist individuals with physical disabilities. Animals that are brought on the campus must be leashed, or otherwise restrained, and attended by their owners. Resident students should refer to the University Housing Agreement for policy exceptions.
- Postings: Postings on university property must be approved through the Student Life Center, may only be displayed in authorized areas, and must meet University Posting Policy regulations. Postings in University Housing must be approved through the Residential Life Office.
- Selling, Advertising or Soliciting: No student shall engage in, or invite any firm, individual, or group to engage in, the solicitation or consummation of commercial or business contracts for any service or product in any public area of the university without the prior approval of the Associate Provost for Student Affairs/designee.
- Smoking, Food and Beverages: Per the Smoke Free Environment Policy, smoking is permitted only in designated areas on campus. Restriction of food and/or beverages in some areas of campus will be indicated by signage.
- Uncrewed Aircraft Policy: Students must comply with the requirements for the use of uncrewed aircraft, or drones, on Saginaw Valley State University (SVSU)-owned property, or elsewhere where university-affiliated activities occur.
- Use of Facilities: Requests for non-academic use of university facilities must be made to The SVSU Conference Center at least two weeks in advance of the requested date. Facilities may be reserved only by authorized personnel and student organizations formally recognized by the University.
- Use of University Equipment and Property must be authorized by the appropriate university administrator or designee. Use of the equipment shall be limited as authorized by the university. Payment for damages or loss of equipment or use of equipment is the responsibility of the borrower.
- Wheeled Device Policy. Based on fire safety and personal injury concerns raised by the National Fire Protection Association and the Consumer Product Safety Commission, certain wheeled devices (also known as hoverboards, self-balancing scooters, battery-operated scooters, hands-free Segways), are no longer permitted in any SVSU buildings. Individuals may not use, operate, charge, carry or store them at any time in SVSU buildings or facilities.
5. Financial Responsibility
- Students owing money or fines to any university department may be subject to additional charges or disciplinary action, or loss of services, if not paid when due. If any account is overdue at the end of the semester, the student will not be issued a transcript of their academic record and may not register for any subsequent semester until the account is paid. Application for other services, such as housing, may be denied to students with delinquent financial obligations.
- Students found responsible for violations of university regulations may forfeit financial aid and/or university discretionary scholarships in addition to other penalties that may be imposed.
- In the event of University suspension or expulsion, the University will follow the regular tuition refund schedule outlined by the Office of the Registrar.
6. Misconduct
- Aiding or Abetting Violations: Individuals aiding or abetting in carrying out an unlawful act or the violation of any university policies, whether the student directly commits the act, may be treated under the regulations as if the student had directly committed such violation. Students present during the execution of a university policy infraction may be considered in violation under this regulation. It is expected that students will exercise good judgment and appropriately report a violation(s) in progress.
- Assault - Physical: No student shall engage in physically assaultive behavior, destructive behaviors or gestures or other conduct to cause danger to the personal, mental or physical health, safety or welfare of members of the university community or visitors to the campus.
- Assault - Verbal: No student shall engage in verbal assaultive behavior or communicate the intent to engage in assaultive behaviors (including written or electronic transmissions), verbal threats, destructive behaviors or gestures or other conduct to cause danger to the personal, mental or physical health, safety or welfare of members of the university community or visitors to the campus.
- Bias-motivated Offenses: Acts of violence, include, but are not limited to, hostile discrimination based on sexual orientation, gender, race, religion, age, disability, or ethnicity are prohibited.
- Classroom Misconduct: No student shall engage in conduct that disrupts or interferes with educational activities in classrooms, lecture halls, campus library, laboratories, computer laboratories, theatres, or any other place where education and teaching activities take place. This includes, but is not limited to, such behaviors as talking at inappropriate times, drawing unwarranted attention to the student, engaging in loud or distracting behaviors, displaying defiance or disrespect to others or threatens any university employee or student. No student shall engage in conduct that is disruptive or interferes with the rights of others on university property or at a university-sponsored function, nor shall a student obstruct, disrupt or interfere or attempt to interfere with another student's right to learn or complete academic requirements.
- Disorderly Conduct: No student shall engage in conduct that is disruptive or interferes with the rights of others on university property or at a university-sponsored function.
- Disruption of Learning: No student shall engage in conduct that obstructs, disrupts, interferes or attempts to obstruct, disrupt or interfere with another student's right to study, learn or complete academic requirements. This includes acts to destroy, prevent or limit access to information or records used by other students in connection with their university responsibilities.
- Failure to Identify, Appear or Observe Terms of Discipline: No student shall misrepresent or refuse to identify themselves when requested to do so by identified university officials, refuse to appear before university officials or bodies when requested to do so, or violate the terms of discipline imposed.
- Fires: No student shall set a fire or create an open flame, such as candle burning, anywhere on university property without the prior written authorization from the Chief of University Police, except in approved grills in designated picnic areas.
- Fire Safety/Equipment: No student shall misuse or damage safety equipment including, but not limited to, fire and life safety equipment. Failure to evacuate during fire alarms constitutes a violation under this regulation.
- Hazing: Hazing is prohibited as outlined in the SVSU Hazing Prevention and Awareness Policy.
- Internet, Electronic Communications and Computing Resources Acceptable Use Policy: Saginaw Valley State University has adopted the Internet, Electronic Communications and Computing Resources Acceptable Use Policy for SVSU students, faculty and staff. It is necessary that students utilizing these university resources refer to this policy, become familiar with its contents and abide by it. The policy in its entirety can be found at http://www.svsu.edu/operationsmanual/. Misuse will result in disciplinary action.
- Lewd or Indecent Behavior: Lewd or indecent behavior is prohibited on university property.
- Property Damage: Damage to property of the university, members of the university community or campus visitors constitutes a violation of university regulations.
- Sexual Misconduct: Prohibited behaviors include, but are not limited to, sexual harassment, violence, coercion, domestic violence, dating violence, sexual assault, and stalking. (See Sexual Misconduct Policy)
- Stalking/Harassment (not of a sexual nature): No student shall engage in any conduct involving harassment of another individual that would cause a reasonable person to feel terrorized, frightened, intimidated, threatened, harassed, or molested, or that actually causes the victim to feel terrorized, frightened, intimidated, threatened, harassed, or molested.
- Theft of Property: Theft of property of the university, members of the university community or campus visitors, including use of property without the consent of the owner, constitutes a violation of university regulations.
- University Housing/Residential Life Regulations: Violations of University/Housing/Residential Life regulations contained in documents constitute a violation of university regulations. (See http://www.svsu.edu/livingoncampus/residentstudenthandbook/)
- Voluntary Compliance: Students shall obey legitimate and reasonable instructions of university officials to cease conduct which threatens to disrupt or interfere with:
- The rights of others
- University discipline
- Normal university functions
- A university official acting in the line of duty
- Weapons: The possession or use on university property or in approved housing of any weapons such as, but not limited to, firearms, ammunition, pellet guns, air guns, knives, blades, chemicals or explosives, including firecrackers, is prohibited unless authorized in writing by the Chief of University Police. A harmless instrument designed to look like a weapon that is used by or is in the possession of a person with the intent to cause fear in or assault to another person is expressly included within the meaning of weapons. Saginaw Valley State University has adopted a Weapons and Dangerous Substances Policy.
7. Obedience to Criminal Law
Violations of federal, state or local laws committed by students, whether prosecuted or not, constitute a violation of university regulations when it appears that the act endangers the welfare of any member of the university community or has a direct detrimental effect on the institution's educational function. Students in violation of this regulation are subject to university disciplinary action.
8. Student Organizations
All organizations that sponsor activities in violation of laws or regulations are subject to discipline under the Code of Student Conduct. In addition, all members and nonmembers who participate in this activity may be disciplined individually.
9. University Records
- Counterfeiting, Altering, Fraudulent Use or Copying: No student shall alter, mutilate, manufacture, possess, falsely represent as their own, access without authorization, use fraudulently, or furnish to an unauthorized person any official university document or confidential record, including but not limited to ID cards, personal identification number (PIN), electronic mail access codes and/or passwords, computerized records, transcripts, athletics passes, course registrations, and receipts.
- Current Address: Each student shall maintain a current mailing address in the Office of the Registrar. Students will be held responsible for, and may not claim ignorance of, information mailed first class to the last address recorded in the Registrar's Office.
- Falsification of University Records: No student shall provide false or misleading information to the university.
- Forgery: No student shall possess or use any official document unless that document bears the legitimate or authorized signature of the individual indicated.
Severability
If a court of law should rule any portion of these regulations to be unlawful, it is the intent of Saginaw Valley State University that the remainder of these regulations will remain in effect.
Section 2.
1. Disciplinary Process
Complaints of student behavior that may be in violation of the Code of Student Conduct are first reviewed by the Office of Student Conduct Programs. There are three courses of action available to the coordinator/designee:
- Handle the complaint as a Mediation Conference -- a meeting convened to provide conciliation between parties; the resolution is agreed upon by all involved.
- Formally charge the respondent with a violation of the Code of Student Conduct, following the Disciplinary Procedures outlined below.
- Determine that no formal action should be taken.
2. Disciplinary Procedures
- Emergency Suspension/Restriction: Because of the responsibility of the university for the welfare of the entire university community, it may be necessary to impose emergency suspension/restrictions in some serious situations. After a report of a violation, if the Associate Provost for Student Affairs/designee has cause to believe that danger will be present, a limited action for a temporary suspension/restriction from campus residency, or limited or no contact with specific students, faculty, or staff, use of facilities and/or attendance/participation at specified university functions can be imposed. When reasonably possible, the Associate Provost for Student Affairs/designee will meet with the student prior to imposing the restriction. A hearing will be scheduled before a hearing officer(s) as soon as practical. A hearing officer(s) will have the power to lift, extend or impose additional sanctions following the hearing.
3. Procedural Guidelines
Follow-up will take place as soon as practical, as prescribed in the following section. The essential safeguards for fair treatment will be provided for the respondent. The following shall serve as procedural guidelines:
- The student shall be notified by a hearing officer that student is accused of violating university regulation(s) by means of a formal Notice of Charge, which will include the following information:
- The charges with sufficient detail of the reported action to enable him/her to prepare a response to the charge
- A forewarning of possible sanctions
- The name of complainant and witnesses, if then known.
- Student may respond by either accepting responsibility for the charge or denying responsibility and request a hearing.
- Within a stated period of time, the following may occur:
- The student may accept responsibility for the reported action and waive their right to a hearing. In such cases, a hearing officer(s) will impose a sanction(s) deemed appropriate after meeting with the student.
- The student may deny responsibility for the reported action. If this option is selected, the student will be afforded a hearing not less than three (3) class days but no more than seven (7) class days following this request. When an extension of time appears necessary to avoid undue hardship, the Office of Student Conduct Programs may extend the time.
Failure to respond by choosing either of the above will be considered the same as an admission of responsibility. In this case, a hearing officer(s) will attempt to meet with the student and then make a ruling based on the information available.
4. Hearing Procedures
- After sufficient notice of the date, time and location of the hearing, the respondent may elect to appear. Should the respondent fail to appear after sufficient notice, the hearing will take place in the respondent's absence.
- The respondent and the complainant shall be permitted, in advance, to view any material evidence that will be submitted and considered at the hearing.
- The respondent and the complainant shall be entitled to hear, see and examine all evidence presented, to present all relevant evidence in their behalf in the form of witnesses or documents, and to respond to questions, but only if each so elects.
- The respondent and the complainant may be advised and accompanied by a support person of their choosing. The support person may not formally represent the respondent or the complainant during the hearing and may not otherwise disrupt the hearing. Any other presentations and questioning of witnesses shall be conducted solely by the student.
- A hearing officer(s) shall attempt to establish the facts relevant to the reported violation based solely on the evidence presented at the hearing. Any findings must be based on a preponderance of the evidence, meaning that the evidence, considered in its entirety, indicates that, more likely than not, the respondent committed the violation.
- Each hearing will be recorded on audio tape, which will be retained by the University three years after enrollment of the respondent.
- All proceedings shall be private, unless otherwise requested by the student.
- After due deliberation and within three (3) class days of the hearing, a hearing officer(s) will announce findings. Sanctions, when appropriate, will be delivered in the form of a letter to the respondent including the reasons for any decision rendered against him/her.
- Title IX Investigation - (See Sexual Misconduct Policy)
5. Sanctions
The purpose of University discipline is to be corrective and educational. The disciplinary experience is intended to make clear to students the limits of acceptable behavior and to give students who violate the rules an opportunity to more fully understand the rules and incorporate the experience into their overall development. Multiple sanctions may be appropriate depending on the violation.
- Warning: A verbal and/or written notice to a student indicating their conduct is in violation of university rules or regulations. A copy of the written notice will be filed in the Office of Student Conduct Programs.
- Developmental/Educational Assignments: Examples include, but are not limited to, community service assignments, written topical reports, presentation of programs, interviewing appropriate persons and attending appropriate lectures or seminars.
- Referral for Counseling: Students may be required to schedule an appointment(s) with the Mental and Health Wellness Center for purposes of assessment and short-term counseling. The student may be required to submit a written signed statement of attendance.
- Fines: Students may be assessed a fine in conjunction with other sanctions. Fines will be posted on a student's subsequent billing statement.
- Restitution: Payment equal to replacement or repair costs, including labor, for damaged or stolen property, or for the reimbursement of other losses, such as medical bills.
- Parental Notification: The University reserves the right to notify the parents/guardians of students under the age of 21 regarding any conduct situation, particularly alcohol and other drug violations.
- Restrictions: Restrictions include, but are not limited to, University housing relocation, limited or no contact with specific students, faculty, or staff, denial of use of specific university facilities, and/or restrictions from participation in extracurricular activities.
- University Housing Probation: Probation is a definite period of observation and review. If a student is again found responsible for violating a university rule or regulation, particularly within a residence hall, or violating an order of a judicial body, then suspension from remaining in a particular residence hall, suspension from all university housing and/or restriction from entering any university residence hall may take effect immediately. Additional or alternate sanctions may be imposed.
- University Housing Suspension:
- This form of suspension precludes a student from remaining in a particular university facility. Or, it may preclude a student from living in any University Housing. The specific period of the suspension will be for a minimum of two semesters. The suspended student is prohibited from visiting any university housing facilities during this suspension and may be subject to arrest if this condition is violated.
- A student whose University Housing Agreement is terminated is responsible for payment of a minimum pro-rated charge of the room and board rate for the actual days in residence and forfeiture of the remainder of the contractual obligation. Housing deposits for the following academic year will also be forfeited according to established cancellation deadlines.
- University Housing Expulsion: This sanction is one of involuntary departure from university housing, separation is permanent.
- University Probation: A more severe sanction than a warning, to include a period of review and observation during which the student must demonstrate the ability to comply with university rules, regulations, and other requirements stipulated for the probation period. Probation will not exceed two consecutive semesters of enrollment. Violation occurring during the time of probation will result in suspension or expulsion from the university. A copy of the letter or probation will be filed on the Office of Student Conduct Programs.
- Temporary University Suspension: A student may be temporarily suspended from the university by the Associate Provost for Student Affairs/designee pending the outcome of final charges. The Associate Provost for Student Affairs or their designee may invoke a temporary suspension if there is a strong indication that the student's continued presence on campus would constitute a potential for serious harm to the safety of any member of the university community or property. Some of the offenses may include, but are not limited to: armed robbery, felonious assault, loaded firearm, murder, sexual assault utilizing force and selling drugs on campus.
- University Suspension: A suspended student will be withdrawn from all courses and will be separated from the university for a period not to exceed six academic semesters. Readmission will be at the discretion of the university and may include completion of required conditions. The suspended student is prohibited from the university and may be subject to arrest if this restriction is violated.
- University Expulsion: This sanction is one of involuntary departure from the university with loss of all student rights and privileges. Separation is permanent and makes no provision for the student to re-enroll at SVSU. The expelled student is prohibited from the university and may be subject to arrest if this restriction is violated.
- Other Sanctions: Additional or alternate sanctions may be imposed as deemed appropriate to the offense with the approval of the Director of Student Conduct/designee.
6. Minimum Standard Sanctions
Can be found on the Code of Student Conduct Programs webpage. http://www.svsu.edu/studentconductprograms/
7. Interpretation
Any questions related to the Code of Student Conduct, including disciplinary procedures, can be referred to the Office of Student Conduct Programs, 114 Curtiss, 989-964-2220. Hearings are designed to afford fair and just treatment to those participating. A format is employed which preserves order and gives each participant an opportunity to speak and ask questions in turn.
8. Appeals
In some instances, the decision of a hearing officer(s) may be appealed by the respondent and/or in cases involving violation of Section 1 - 6.o., Sexual Misconduct, by the person found to have been the victim of such an assault. If this option is selected the student must complete a request for appeal hearing form, within three (3) class days following the announcement of a hearing officer(s) and should be delivered to the Office of Student Conduct Programs. Appeals will be heard by a hearing officer(s) and handled within three (3) class days of its receipt by the Director. When an extension of time appears necessary to avoid undue hardship, the Office of Student Conduct Programs may extend the time. The following constitute grounds for appeals:
- Appeals must be based on the issue of substantive or procedural errors which are prejudicial and which were committed during the conduct meeting or hearing.
- The specifics to be addressed on appeal are:
- Were the procedures of the Code of Student Conduct followed?
- If a procedural error occurred, were the rights of the student or organization violated to the extent that the student or organization did not receive a fair hearing?
- Was the meeting or hearing conducted in a way that permitted the student or organization adequate notice and the opportunity to present its version of the facts?
- Was the information presented at the meeting or hearing sufficient to justify the decision and/or sanctions reached?
- Was there information existing at the time of the meeting or hearing that was not discovered until after the hearing?
An appeal by a complainant, pursuant to Section 1 - 6.o. Sexual Misconduct, may be for any appropriate reason.
The Office of Student Conduct Programs will determine if the grounds for appeal are sufficient to warrant such; that decision will be final.
Title IX Appeal Process. (See Sexual Misconduct Policy)
9. Conduct Records
All incidents involving the imposition of sanctions other than suspension and expulsion shall be removed from the student's conduct records seven (7) years from the year in which the offense occurred. Conduct sanctions of suspensions and expulsions, shall remain part of the student's conduct permanent record. Conduct sanctions shall not be made part of the student's permanent academic record, but is part of the Student Conduct record.
Residential Life Conduct Process
It is important that all residents understand that once enrolled at Saginaw Valley State University every student is responsible to abide by all University policies and regulations found in official publications, to include, but not limited to: Code of Student Conduct, Resident Student Handbook and the University Housing Contract.
Any resident who violates a policy faces the possibility of being charged with allegedly violating the Code of Student Conduct. When students are allegedly involved in incidents, which occur in University residences and violate the Code of Student Conduct, they will be involved in the Residential Conduct Process.
1. Resolution Options
a. Informal
The conduct meeting is the first step toward informal resolution. Informal provides an opportunity for the student and the Residential Life staff member to quickly resolve the alleged misconduct.
Informal conduct occurs when:
- The student does not dispute the facts leading to the charge made by the residential life staff. Therefore, a formal hearing or further proceeding may not be required.
- Neither housing suspension nor expulsion is a possible sanction.
b. Formal
If the respondent disputes the investigation findings that a violation(s) has been committed, the case shall be resolved through the formal resolution procedures as follows:
- Following a conduct meeting with a Resident Director where the respondent has denied responsibility, their case will be forwarded to the Office of Residential Life. The respondent will be contacted by the Associate Director of Residential Life/designee by email, to schedule a time to discuss the Residential Conduct Hearing process and receive additional hearing information.
- Respondent will have a Residential Conduct Hearing scheduled no less than three (3) class days but no more than seven (7) class days following request. Respondent will be emailed a Disciplinary Appeal Hearing Letter detailing date, time, location and additional hearing information. When an extension of time appears necessary to avoid undue hardship, the Office of Residential Life may extend the time. If the respondent fails to attend scheduled Residential Conduct Hearing, The Associate Director of Residential Life/designee will review the available information, determine a formal resolution in the respondent's absence, and email the respondent a Conduct Outcome Letter.
- Students' Rights in the Residential Conduct Hearing
- The respondent has the right to inspect, before the hearing, any documents that are to be submitted at the hearing.
- The respondent may bring witnesses to testify on their own behalf. The coordinator of the Residential Conduct Hearing process must be provided the names of all witnesses and their expected testimony no later than one (1) class day prior to the Residential Conduct Hearing.
- The respondent may be accompanied by a support person of their choice or request to have one appointed by the Office of Residential Life. A support person is anyone who will provide the respondent with support throughout the hearing. Support persons are not permitted to speak or to participate in the hearing.
- The respondent is under no obligation to make any statement(s) relevant to the charge(s), nor answer any questions relevant to the charge(s), and this cannot be used to the respondent's detriment.
- All proceedings shall remain private, unless otherwise requested by the respondent.
- Respondent may appeal conduct outcome to Director of Residential Life by submitting an Appeal Residential Form to the Office of Residential Life. Appeal Residential Form must be submitted within three (3) class days of issued Conduct Outcome Letter. The decision by the Director of Residential Life will be in consultation with the Associate Provost for Student Affairs/Dean of Students.
2. Sanctions
The purpose of University discipline is to be corrective and educational. The disciplinary experience is intended to make clear to students the limits of acceptable behavior and to give students who violate the rules an opportunity to more fully understand the rules and incorporate the experience into their overall development. Multiple sanctions may be appropriate depending on the violation.
The following sanctions may be imposed upon any student found to be in violation.
- Warning: A verbal and/or written notice to a student indicating his/her conduct is in violation of university rules or regulations. A copy of the written notice will be filed in the Office of Student Conduct Programs.
- Developmental/Educational Assignments: Examples include, but are not limited to, community service assignments, written topical reports, presentation of programs, interviewing appropriate persons and attending appropriate lectures or seminars.
- Referral for Counseling: Students may be required to schedule an appointment(s) with the Mental Health and Wellness Center for purposes of assessment and short-term counseling. The student may be required to submit a written signed statement of attendance.
- Fines: Students may be assessed a fine in conjunction with other sanctions. Fines will be posted on a student's subsequent billing statement.
- Restitution: Payment equal to replacement or repair costs, including labor, for damaged or stolen property, or for the reimbursement of other losses, such as medical bills.
- Parental Notification: The University reserves the right to notify the parents/guardians of students under the age of 21 regarding any conduct situation, particularly alcohol and other drug violations.
- Restrictions: Restrictions include, but are not limited to, University housing relocation, limited or no contact with specific students, faculty, or staff, denial of use of specific university facilities, and/or restrictions from participation in extracurricular activities.
- University Probation: A more severe sanction than a warning, to include a period of review and observation during which the student must demonstrate the ability to comply with university rules, regulations, and other requirements stipulated for the probation period. Probation will not exceed two consecutive semesters of enrollment. Violations occurring during the time of probation will result in suspension or expulsion from the university. A copy of the letter of probation will be filed in the Office of Student Conduct Programs.
- University Housing Probation: Probation is a definite period of observation and review. If a student is again found responsible for violating a university rule or regulation, particularly within a residence hall, or violating an order of a judicial body, then suspension from remaining in a particular residence hall, suspension from all university housing and/or restriction from entering any university residence hall may take effect immediately. Additional or alternate sanctions may be imposed.
- University Housing Suspension:
- This form of suspension precludes a student from remaining in a particular university facility. Or, it may preclude a student from living in any University Housing. The specific period of the suspension will be for a minimum of two semesters. The suspended student is prohibited from visiting any university housing facilities during this suspension and may be subject to arrest if this condition is violated.
- A student whose University Housing Agreement is terminated is responsible for payment of a minimum pro-rated charge of the room and board rate for the actual days in residence and forfeiture of the remainder of the contractual obligation. Housing deposits for the following academic year will also be forfeited according to established cancellation deadlines.
- University Housing Expulsion: This sanction is one of involuntary departure from university housing, separation is permanent.
- Other Sanctions: Additional or alternate sanctions may be imposed as deemed appropriate to the offense with the approval of the Director of Student Conduct or designee.
Minimum Standard Sanctions: Can be found on the Code of Student Conduct Programs webpage. http://www.svsu.edu/studentconductprograms/
3. Appeals
Any student has the right to appeal a sanction. The decision of a Resident Director may be appealed by the respondent. If this option is selected the respondent must complete an Appeal Residential Form, within three (3) class days of issued Conduct Outcome Letter and should be delivered to the Office of Residential Life. Appeals will be heard by the Associate Director of Residential Life/designee. In the formal resolution option, students shall appeal the decision of the Associate Director of Residential Life/designee by submitting an Appeal Residential Form. Appeals in the formal resolution option will be heard by the Director of Residential Life. All appeals, informal and formal, will be handled within three (3) class days of its receipt. When an extension of time appears necessary to avoid undue hardship, the Office of Residential Life may extend the time.
The Disciplinary Appeal Outcome is final. The following constitute grounds for appeals:
- Appeals must be based on the issue of substantive or procedural errors which are prejudicial and which were committed during the conduct meeting.
- The specifics to be addressed on appeal are:
- Were the procedures of the residential conduct process followed?
- If a procedural error occurred, were the rights of the student violated to the extent that the student did not receive a fair conduct meeting?
- Was the conduct meeting in a way that permitted the student adequate notice and the opportunity to present its version of the facts?
- Was the information presented at the conduct meeting sufficient to justify the decision and/or sanctions reached?
- Was there information existing at the time of the conduct meeting that was not discovered until after the meeting?
4. Referral to the University Level of the Student Conduct Process
If the alleged behavior is deemed egregious and/or repeated misconduct, the case may be referred to the University level of the student conduct process. For detailed information refer to the Code of Student Conduct.
Approval and Review
Approved: May 6, 2022 SVSU Board of Control
Reviewed 1/27/23
Reviewed 1/19/24
Revised 5/16/25 - Approved by SVSU Board of Control
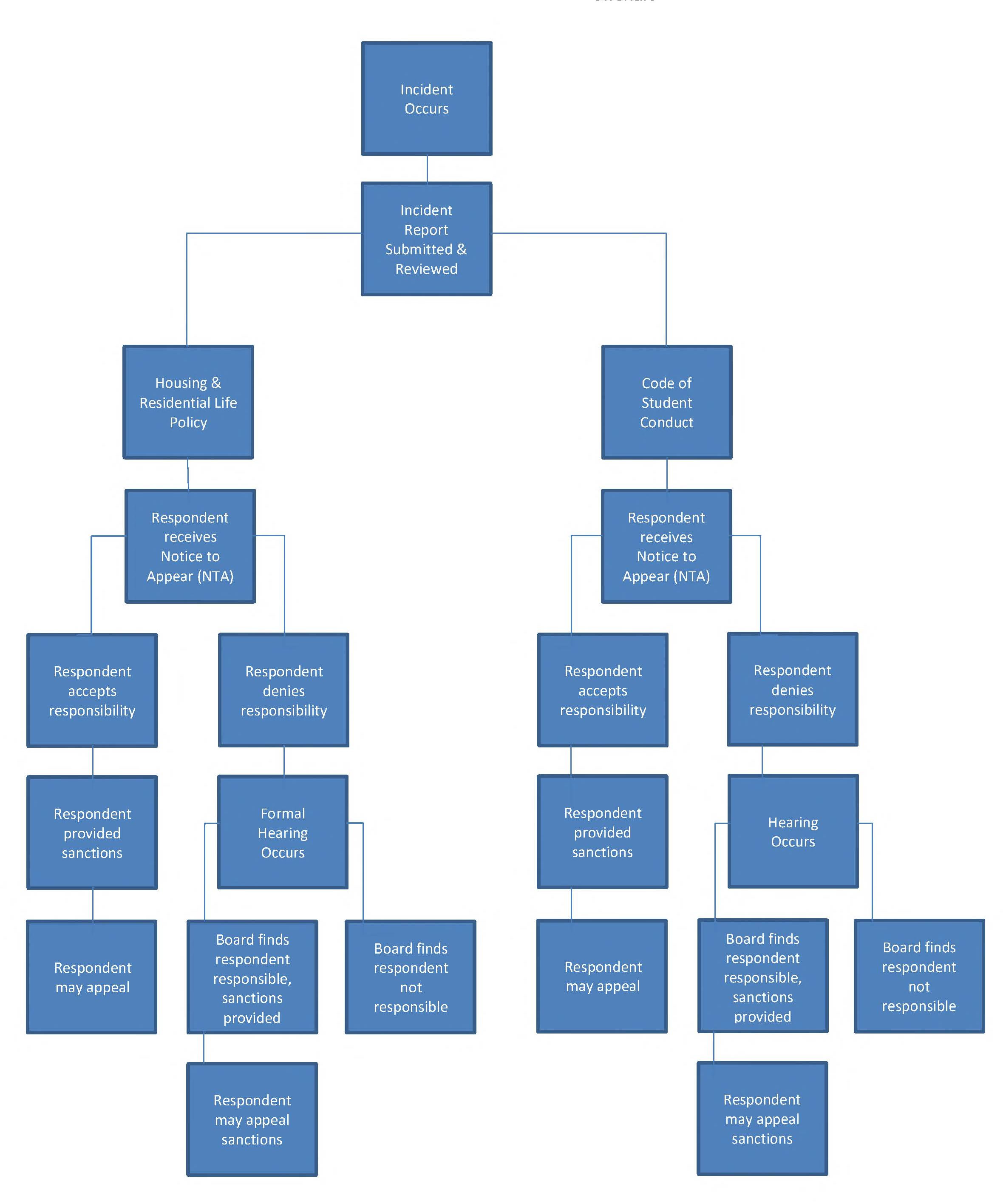
SVSU Student Conduct Flowchart
The flowchart shows that an incident occurs, then an incident report is submitted and reviewed. From there, the process branches to either Housing and Residential Life policy or the broader Code of Student Conduct. In each branch, the respondent receives notice to appear. If the respondent accepts responsibility, sanctions are provided and the respondent may appeal. If the respondent denies responsibility, a formal hearing occurs. The board or hearing body then either finds the respondent responsible and provides sanctions, with the option to appeal sanctions, or finds the respondent not responsible.

Detailed Flowchart Description
This flowchart outlines the student conduct process beginning with an incident and showing two parallel pathways: Housing and Residential Life Policy and the Code of Student Conduct.
At the top, a box labeled “Incident Occurs” leads to “Incident Report Submitted & Reviewed.” From there, the process splits into two branches.
On the left, under “Housing & Residential Life Policy,” the respondent receives a “Notice to Appear (NTA).” The process then divides into two options:
- If the respondent accepts responsibility, they are provided sanctions, and afterward may appeal.
- If the respondent denies responsibility, a formal hearing occurs. Following the hearing, the board either finds the respondent responsible and provides sanctions, after which the respondent may appeal the sanctions, or finds the respondent not responsible.
On the right, under “Code of Student Conduct,” the same structure is followed. The respondent receives a “Notice to Appear (NTA),” then either accepts or denies responsibility.
- If responsibility is accepted, sanctions are provided and the respondent may appeal.
- If responsibility is denied, a hearing occurs. After the hearing, the board determines whether the respondent is responsible, in which case sanctions are provided and may be appealed, or not responsible, ending the process.
Both pathways mirror each other, showing consistent procedures for accepting or denying responsibility, hearing outcomes, and appeal options.